01
购买办公用品
是否缴纳印花税?
一、12366服务平台关于此问题的回复
问题很简单,就是问:企业买办公用品,签合同和没签合同,怎么交印花税?
浙江税务12366的答复是:根据规定,只要有买卖实质,无论是否签订合同,都需要按买卖合同万三税率,申报缴纳印花税。
1、如果是个人通过网络购买办公用品,需要交印花税吗?
如果是个人通过网络购买办公用品。根据印花税法规定,个人与电子商务经营者订立的电子订单是免征印花税的。
随着新印花税法的实施,纳税人关于是否缴纳印花税存在一些疑惑(如上述案例),在这里也顺便给大家聊一下其他需要缴纳印花税的具体情形。
2、印花税的纳税人是指的谁?
根据规定,印花税的纳税人指的是:在境内书立应税凭证、进行证券交易的单位和个人。
其中书立应税凭证的纳税人,为对应税凭证有直接权利义务关系的单位和个人。
比如采用委托贷款方式书立的借款合同纳税人,为受托人和借款人,不包括委托人;按买卖合同或者产权转移书据税目缴纳印花税的拍卖成交确认书纳税人,为拍卖标的的产权人和买受人,不包括拍卖人。
3、只要订立了合同都需要交税吗?
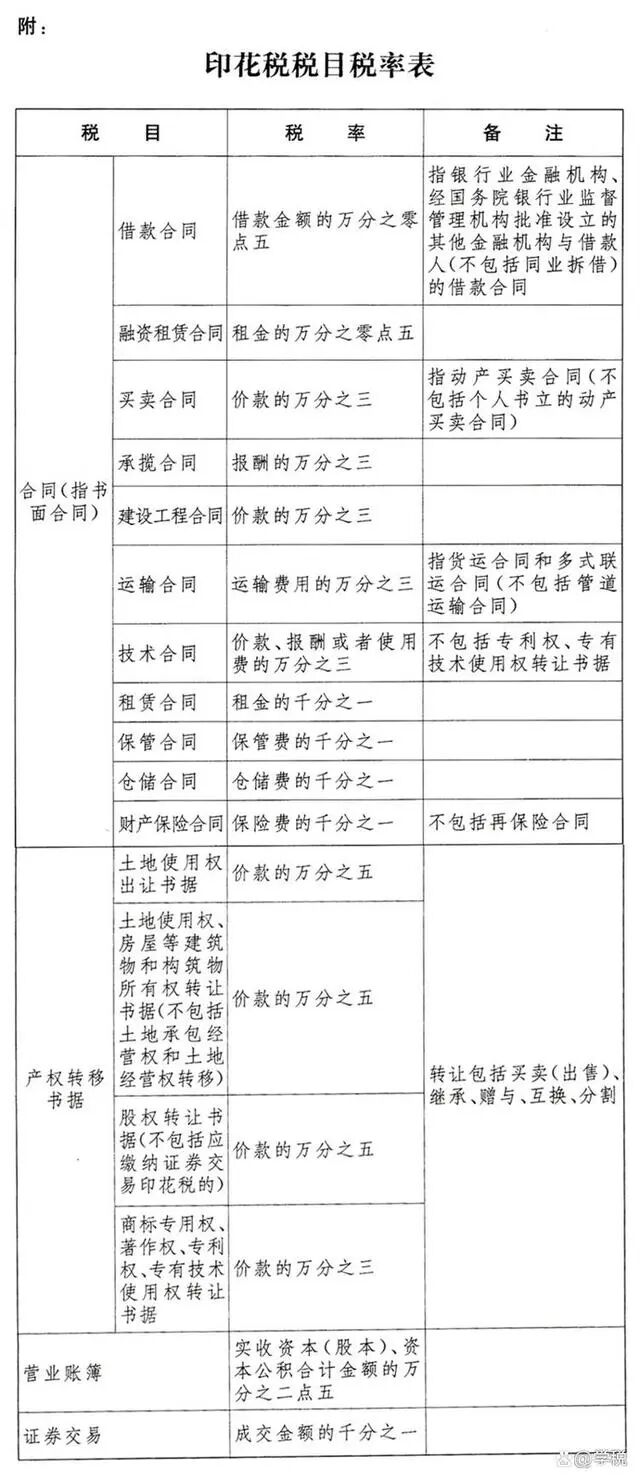
对于应税凭证,属于正列举,税率表上有的,需要交,没有的,则就不需要交。税率表如下:

4、不书立狭义上的合同,就不算有合同了,可以不交税吗?
并不是,对于企业之间书立的确定买卖关系、明确买卖双方权利义务的订单、要货单等单据,且未另外书立买卖合同的,也应当按规定缴纳印花税。
02
不征税印花税的28种情形
常见无需缴纳印花税的合同,有以下28种:
| 序号 | 非应税凭证 | 政策依据(以新法为主) |
| 1 | 同业拆借合同 | 《印花税税目税率表》备注,同业拆借合同的范围按照中国人民银行有关规定执行 |
| 2 | 保户质押贷款合同 | 《印花税税目税率表》备注,不符合借款合同的定义 |
| 3 | 个人书立的动产买卖合同 | 《印花税税目税率表》备注,只要有买卖合同的一方当事人为个人即不征收印花税 |
| 4 | 管道运输合同 | 《印花税税目税率表》备注 |
| 5 | 客运合同(旅客运输合同) | 《印花税税目税率表》备注,暂行条例只针对货物运输合同征税 |
| 6 | 再保险合同 | 《印花税税目税率表》备注 |
| 7 | 人寿保险合同 | 《印花税税目税率表》只包含财产保险合同 |
| 8 | 土地承包经营权转移合同 | 《印花税税目税率表》产权转移书据明确剔除 |
| 9 | 土地经营权转移合同 | 《印花税税目税率表》产权转移书据明确剔除 |
| 10 | 权利、许可证照 | 新印花税法取消对其征收印花税 |
| 11 | 供用电、水、气、热力合同 | 新旧印花税均未列举的典型合同 |
| 12 | 电网与用户之间签订的供用电合同 | 财税(2006)162号 |
| 13 | 保理合同 | 新旧印花税均未列举的典型合同 |
| 14 | 物业服务合同 | 新旧印花税均未列举的典型合同 |
| 15 | 抵押合同、质押合同 | 新旧印花税均未列举 |
| 16 | 保证合同 | 新旧印花税均未列举的典型合同 |
| 17 | 监理合同、委托监理合同 | 新旧印花税均未列举,实际上是委托合同,不是建设工程合同 |
| 18 | 审计业务约定书 | 新旧印花税均未列举,实际上是委托合同 |
| 19 | 资产评估业务约定书 | 新旧印花税均未列举,实际上是委托合同 |
| 20 | 在融资性售后回租业务中,承租人、出租人因出售租赁资产及购回租赁资产所签订的合同 | 财税(2015)144号第二条(税务总局认为是属于优惠政策) |
| 21 | 人民法院的生效法律文书,仲裁机构的仲裁文书,监察机关的监察文书 | 财政部 税务总局公告2022年第22号 |
| 22 | 县级以上人民政府及其所属部门按照行政管理权限征收、收回或者补偿安置房地产书立的合同、协议或者行政类文书 | 财政部 税务总局公告2022年第22号,实际上是行政合同,不视为产权人将房地产转计给具级以上人民政府及其所属部门 |
| 23 | 总公司与分公司、分公司与分公言之间书立的作为执行计划使用的凭证 | 财政部 税务总局公告2022年第22号,不是合同 |
| 24 | 企业承包经营合同 | 新旧印花税均未列举 |
| 25 | 企业租赁经营合同、企业承租经营合同 | 新旧印花税均未列举 |
| 26 | 合伙合同 | 新旧印花税均未列举的典型合同 |
| 27 | 委托合同、行纪合同、中介合同(居间合同) | 新旧印花税均未列举的典型合同 |
| 28 | 劳动合同 | 新旧印花税均未列举 |
03
印花税常见易错情形
大多企业的计税依据不规范,给财务人员纳税管理带来诸多不便,因此企业应加强对印花税的管理,让我们一起总结一下印花税常见易错知识点。
1、有限合伙企业是否要缴纳资金账印花税?
答:合伙企业合伙人的出资额,不在“实收资本”和“资本公积”科目核算,因此,对合伙人的出资额无需缴纳资金账簿印花税。
2、企业之间的订单、要货单需要交印花税吗?
答:根据《财政部 税务总局关于印花税若干事项政策执行口径的公告》(财政部 税务总局公告 2022 年第 22 号)第二条第二款规定,企业之间书立的确定买卖关系、明确买卖双方权利义务的订单,要货单等单据,且未另外书立买卖合同的,应当按规定缴纳印花税。
纳税税目:
印花税是列举式立法,仅就税法中列举的税目征税,没有列举的合同不纳税。目前按照凭证的不同种类共设置了 13 个税目。包括购
合同、财产租赁合同、货物运输合同、仓储保管合同、借款合同、财产保险合同、技术合同、产权转移书据、营业账簿和权利、许可证照。
3、纳税人签订的商品房销售合同按什么税目缴纳印花税?
答:应按照“产权转移书据”税目计缴印花税。
4、公司签订的合同中既包括货物运输合同又包括仓储业务应如何计算印花税?
答:根据《中华人民共和国印花税法》第九条规定,同一应税凭证载有两个以上税目事项并分别列明金额的,按照各自适用的税目税率分别计算应纳税额;未分别列明金额的,从高适用税率。
因此,公司签订的合同若分别列明货物运输费用和仓储费,应分别以万分之三和干分之一的税率计算缴纳运输合同印花税;若未分别列明金额,则应从高适用千分之一税率计算缴纳印花税。
其他:
融资租赁合同:(含融资性售后回租),按照租金总额依照“借款合同”科目计税贴花,有的企业会选错税目。融资性售后回租,出售及购回所签订的合同,不征收印花税。
建设工程承包合同:包括总包合同、分包合同、转包合同,都要贴花。有的企业仅就总包合同纳税了,分包部分和转包部分未纳税。技术合同:稍微复杂一些,税目包括技术开发、技术转让、技术咨询、技术服务等,注意哪些征税、哪些不征税。
其中以常规手段或者为生产经营目的进行一般加工、修理、修缮、广告、印刷、测绘标准化测试以及勘察、设计等所书立的合同,不属于技术服务合同不征税;一般的法律法规、会计、审计等方面的咨询不属于技术咨询,其所立合同不贴印花;技术培训中对各种职业培训、文化学习、职工业余教育等订立的合同,不属于技术培训合同,不贴印花。
借款合同:根据《中华人民共和国印花税法》附件《印花税税目税率表》规定,借款合同,指银行业金融机构、经国务院银行业监督管理机构批准设立的其他金融机构与借款人(不包括同业拆借)的借款合同,税率为借款金额的万分之零点五。
国际货运凭证:
1.由我国运输企业运输的,不论在我国境内、境外起运或中转分程运输,我国运输企业所持的一份运费结算凭证,均按本程运费计算应纳税额;托运方所持的一份运费结算凭证,按全程运费计算应纳税额。
2.由外国运输企业运输进出口货物的,外国运输企业所持的一份运费结算凭证免纳印花税:托运方所持的一份运费结算凭证应缴纳印花税。
3.国际货运运费结算凭证在国外办理的,应在凭证转回我国境内时按规定缴纳印花税。
产权书据转移:根据《中华人民共和国印花税法》第五条第二款之规定,应税产权转移书据的计税依据,为产权转移书据所列的金额。
根据《中华人民共和国印花税法》之附件《印花税税目税率表》规定,产权转移书据,包括土地使用权出让书据,税率为价款的万分之五;土地使用权、房屋等建筑物和构筑物所有权转让书据(不包括土地承包经营权和土地经营权转移),税率为价款的万分之五;股权转让书据(不包括应缴纳证券交易印花税的),税率为价款的万分之五商标专用权、著作权、专利权、专有技术使用权转让书据,税率为价款的万分之三。
税款缴纳:
1.纳税人书立、领受或者使用《印花税暂行条例》列举的应纳税凭证和经财政部确定征税的其他凭证时,即发生纳税义务,应当根据应纳税凭证的性质,分别按《印花税暂行条例》所附《印花税税目税率表》对应的税目、税率,自行计算应纳税额,购买并一次贴足印花税票(以下简称“贴花”)。
2.一份凭证应纳税额超过 500 元的,纳税人可以采取将税收缴款书、完税证明其中一联粘贴在凭证上或者由税务机关在凭证上加注完税标记代替贴花。
3.同一种类应纳税凭证,需频繁贴花的,可由纳税人根据实际情况自行决定是否采用按期汇总申报缴纳印花税的方式。汇总申报缴纳的期限不得超过一个月。采用按期汇总申报缴纳方式的,一年内不得改变。
4.合同签订即应贴花,履行完税手续,不论合同是否兑现、履行。即使后来合同没有执行,或者发生退货等,不影响印花税征收。
5.纳税人以电子形式签订的各类应税凭证必须要按规定征收印花税。
6.根据《中华人民共和国印花税法》第九条规定,同一应税凭证载有两个以上税目事项并分别列明金额的,按照各自适用的税目税率分别计算应纳税额;未分别列明金额的,从高适用税率。
7.根据《财政部 税务总局关于印花税若干事项政策执行口径的公告》(财政部 税务总局公告 2022 年第 22号)第三条第五款规定应税凭证金额为人民币以外的货币的,应当按照凭证开立当日的人民币汇率中间价折合人民币确定计税依据。并乘以适用税率计算应纳税额。
问 5:出版合同是否贴花?
答:根据《国家税务总局关于印花税若干具体问题的解释和规定的通知》(国税发〔1991〕155 号)第十二条规定,出版合同不属于印花税列举征税的凭证,不贴印花。